
Левая колонка
Фильтр
00:14
- Класс
поделился публикацией
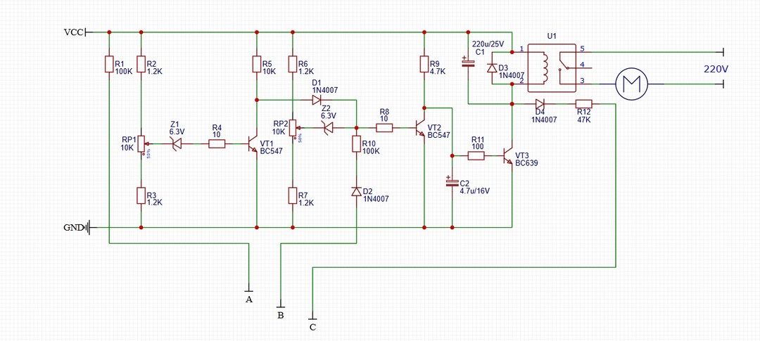
Простой автоматический регулятор уровня воды с использованием транзисторов
Автоматический регулятор уровня воды — это устройство, которое определяет нежелательно низкий или высокий уровень воды в резервуаре и в зависимости от этого включает или выключает водяной насос, чтобы поддерживать оптимальное количество воды в резервуаре. В этой статье я рассказал простую схему автоматического контроля уровня воды, которую можно использовать для эффективного контроля уровня воды в резервуаре путём включения и выключения двигателя насоса. Контроллер реагирует в зависимости от уровня воды в резервуаре и положения погружных датчиков. Это не новая конструкция, поскольку на многих сайтах и в книгах можно найти сотни схем для защиты от перелива жидкости. Но эта схема упрощена и содержит минимум дешёвых компонентов. Определение уровня воды и высокого напряжения осуществляется с помощью одного и того же транзистора. Когда уровень воды в напорном резервуаре достаточен, точки B и C замыкаются водой, и VТ2 остается во включенном состоянии, а VТ3 — во выключенном, в результате ч
Показать еще
1 комментарий
1 раз поделились
30 классов
- Класс
00:16
- Класс
00:15
- Класс
На этом пока всё
Войдите в ОК, чтобы посмотреть всю ленту
232
- Павел КулиничШемонаиха
- Rudolf GutbrotНоймаркт-ин-дер-Оберпфальц
- Айгуль Мустафиновашемонайха
- Александр БорисовНижневартовск
124
- Шатура Мебель14347 подписчиков
- Дизайн своими РУКАМИ74482 подписчика