
Фильтр
Как звучало советское радио на ДВ, СВ и УКВ.
Насколько качественно, каков был диапазон передаваемых звуковых частот ДВ и СВ станциями? На УКВ все ясно - 30...15000 Гц. В комментариях к статьям, затрагивающих тему радиовещания, все твердо убеждены, что полоса звуковых частот СВ и ДВ станций не более 4 - 5 кГц. Так ли это на самом деле? В книге "Справочник радиолюбителя - конструктора" под редакцией Р. М. Малинина 1973 года издания. В разделе 4 "Электроакустическое звуковоспроизведение" на странице 145 - 146 описаны классы качества звуковоспроизведения. Классу "высший" соответствуют передачи УКВ-ЧМ станций и звуковое сопровождение на телевидении. Диапазон передаваемых частот 30 -15000 Гц. Классу "первый" соответствуют передачи радиостанций на ДВ, СВ с амплитудной модуляцией. Диапазон передаваемых частот 50 -10000 Гц. Эту же полосу передаваемых звуковых частот при двухполосной модуляции регламентирует современный ГОСТ Р 51742-2001. Далее на стр. 146 следует описание основных параметров звуковоспроизводящей аппаратуры. Говорится,
Показать еще
- Класс
Микромощный АМ передатчик на средние волны.
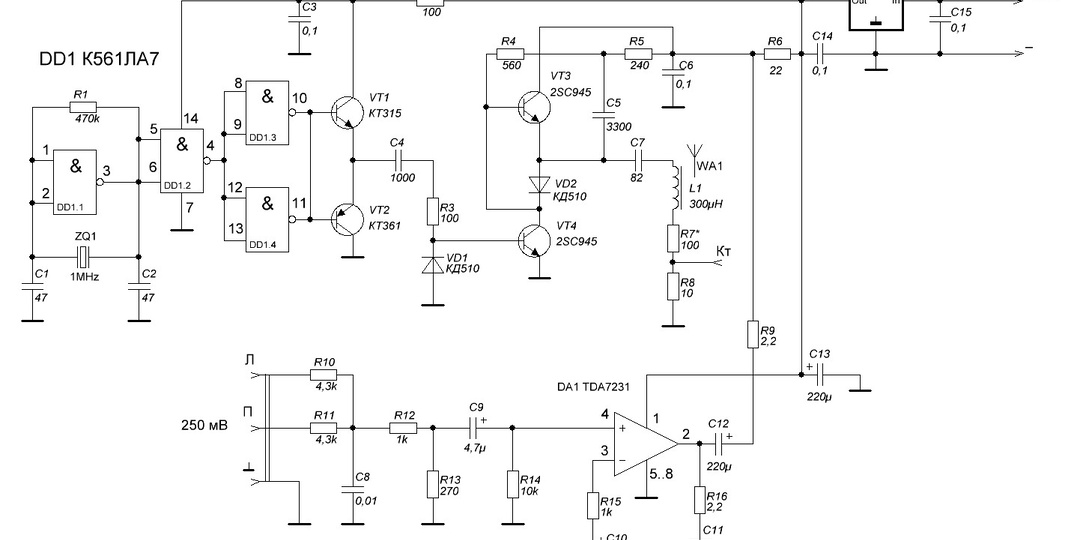
В настоящее время АМ вещание в России на СВ и ДВ прекращено. Кто-то переделывает их на FM, а кто-то за сохранность в неизменном виде. Правда, во втором случае приемник остается сувениром. Чтобы он зазвучал необходим АМ передатчик, работающий длинных или средних волнах. Достаточен небольшой радиус действия - в пределах комнаты - не более 10 метров. Такой передатчик может быть применен также при ремонте и налаживании приемника. Передатчик содержит задающий генератор с кварцевым резонатором, буферный усилитель, выходной каскад с коллекторной модуляцией, магнитную антенну и модулятор. Питание стабилизированное. Задающий генератор собран на логическом элементе DD1.1 микросхемы DD1, частота стабилизирована кварцевым резонатором ZQ1. Частота 1 МГц. Буферный усилитель выполнен на остальных трех логических элементах микросхемы DD1 и транзисторах VT1, VT2. Транзисторы пришлось применить, т.к. выходной ток микросхемы оказался недостаточным для управления выходным каскадом. Выходной каскад двухт
Показать еще
- Класс
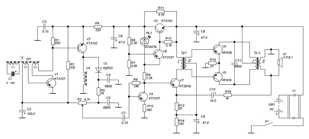
Доработка приемника "Юность-КП101"
В статье о приемнике "Юность- КП101" я рассказал о причине самовозбуждения и как его устранить. В следующей статье о рефлексных каскадах рассмотрены процессы, происходящие в них. Главное условие нормальной работы рефлексных каскадов- отсутствие ограничения сигнала. Было отмечено, что хорошие результаты дает применение детектора со сжатием динамического диапазона по схеме В. Верютина, что в этом случае постоянную составляющую с детектора на вход рефлексного каскада можно не передавать и не использовать АРУ, сделав режим транзистора оптимальным для усиления сигнала с наименьшими искажениями. Я решил применить такой детектор в приемнике "Юность -КП101". Вновь введенные элементы обозначены красным цветом, нумерация продолжает нумерацию элементов заводской схемы. Принятый магнитной антенной модулированный по амплитуде ВЧ сигнал и усиленный транзисторами V1, V2, с обмотки II ВЧ трансформатора Т1 поступает на детектор собранный на диодах V6, V7, V3, нагрузкой которого служит конденсатор
Показать еще
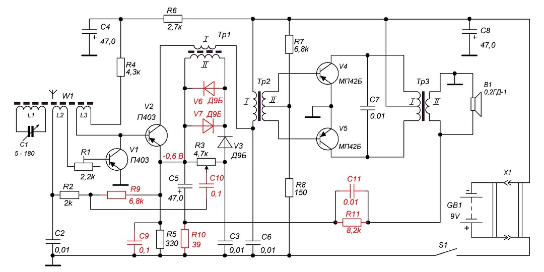
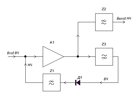
Рефлексные каскады
Разобравшись с приемником "Юность -КП101", о котором я рассказал в своей статье, возникли некоторые вопросы и соображения. И я решил более детально разобраться в рефлексных каскадах. Рефлексные каскады - это каскады, в которых одновременно происходит усиление высокой или промежуточной частоты и низкой частоты после детектирования. Преимущество рефлексных каскадов в сокращении количества усилительных приборов - ламп или транзисторов, в снижении потребляемой мощности и в компактности устройства. Недостатки - склонность к самовозбуждению и искажению сигнала, большему, чем в обычных каскадах. Структурная схема рефлексного каскада: Входной модулированный ВЧ сигнал поступает на усилитель А1, усиленный ВЧ сигнал выделяется фильтром ФВЧ Z3 и поступает на детектор Д1. Продетектированный сигнал поступает на фильтр НЧ Z1, который пропускает модулирующий НЧ сигнал и не пропускает ВЧ составляющую. НЧ сигнал поступает на вход того же усилителя А1. Усиленный НЧ сигнал выделяется фильтром НЧ Z2
Показать еще
Радиоприёмник «Юность КП-101» из набора-конструктора
Радиоприёмник «Юность КП-101» из набора-конструктора с 1978 года выпускал 1-й Московский приборостроительный завод. Набор-радиоконструктор «Юность КП-101» предназначен для сборки транзисторного радиоприёмника по рефлексной схеме прямого усиления 2-V-3 на четырёх транзисторах работающего в диапазоне средних волн 200…550 м (520…1600 кГц). Приём радиовещательных станций осуществляется на внутреннюю ферритовую антенну. Двухтактный выходной каскад усилителя мощности обеспечивает номинальную выходную мощность 130 мВт. Для повышения чувствительности и избирательности по соседнему каналу в схему введена положительная обратная связь. Радиоприёмник рассчитан на питание от источника постоянного тока напряжением 9 вольт. В качестве источника можно использовать миниатюрные батареи типа «Крона». Среднее значение потребляемого тока 16 мА. Радиоприемник собирается в малогабаритном, пластмассовом корпусе. Монтаж деталей выполняется на печатной плате. В 1984 году я стал обладателем радио-конструктора «Ю
Показать еще
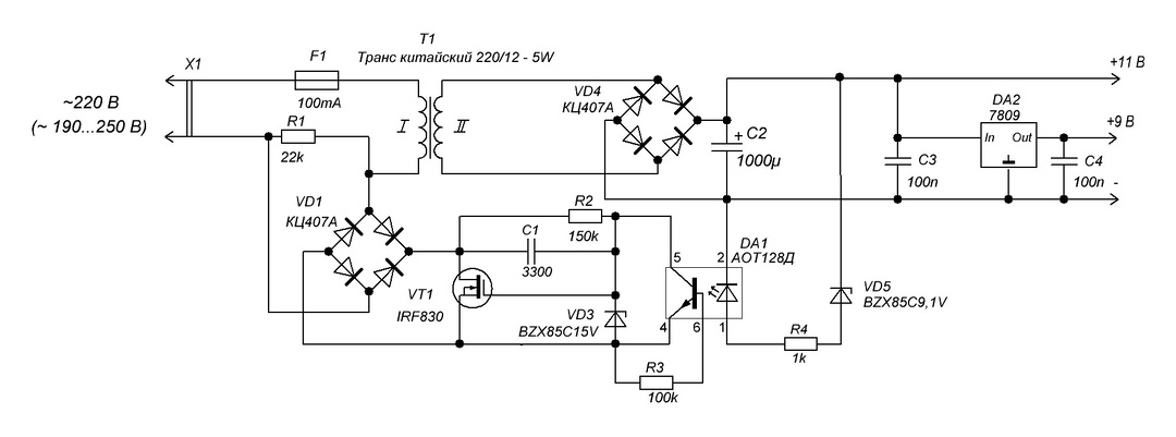
Блок питания с китайским трансформатором импульсный.
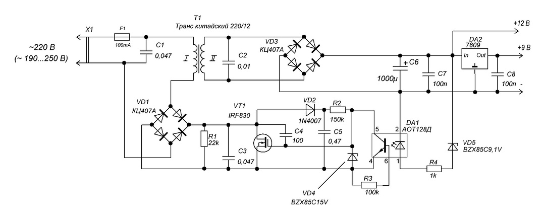
Проводя эксперименты с блоком питания на основе китайского трансформатора, описанного в предыдущей статье, удалось перевести его в импульсный режим: В этой схеме диод VD2 и конденсатор С5 устраняют ООС по напряжению, благодаря этому устанавливается импульсный режим работы транзистора VT1. По принципу работы схема напоминает прямоходовой преобразователь напряжения. Энергия во вторичную обмотку передается во время, когда транзистор VT1 открыт. Роль индуктивности, которая должна стоять после моста VD3 перед конденсатором С6, выполняет индуктивность рассеяния трансформатора Т1. Размагничивание осуществляется с помощью цепочки R1C3. При закрывании транзистора VT1 импульсы обратного хода с сетевой обмотки через сеть, конденсатор С1 и далее через диодный мост VD1 проходят на цепочку R1C3 - возникает ток размагничивания сердечника. Цепочка R1C3 уменьшает амплитуду импульсов на стоке. Этому также способствует конденсатор С4: при более медленном закрывании транзистора уменьшается ЭДС самоинду
Показать еще
Стабилизированный блок питания с китайским трансформатором.
Работа дешевых китайских трансформаторов всегда сопровождается сильным нагревом и последующим выходом из строя. Причина этого - экономия меди и железа. Ток холостого хода одного из таких трансформаторов мощностью 5 Вт при напряжении 220 В оказался 38 мА. Напряжение на вторичной обмотке 11,8 В, амплитудное значение 16,5 В, форма искажена, что говорит насыщении сердечника. На графике показаны зависимости тока первичной обмотки от напряжения на первичной обмотке на холостом ходу и под нагрузкой 65 Ом, (ток нагрузки I2 - 180мА, при U1 - 220В): Интересно, что при напряжении больше 195 В ток первичной обмотки под нагрузкой меньше, чем ток ХХ. А при напряжении меньше 195 В - на оборот. Это говорит о том, что насыщение сердечника наступает при 195 В, и трансформатор может работать в нормальном режиме при напряжении менее 195 В. Напряжение на вторичной обмотке 9,5 В, при напряжении первичной обмотки 195 В. Эти результаты измерений послужили отправной точкой для разработки электронно
Показать еще
Микросхемы SC1088, CD9088, YD9088, TDA7088. Устраняем искажения.
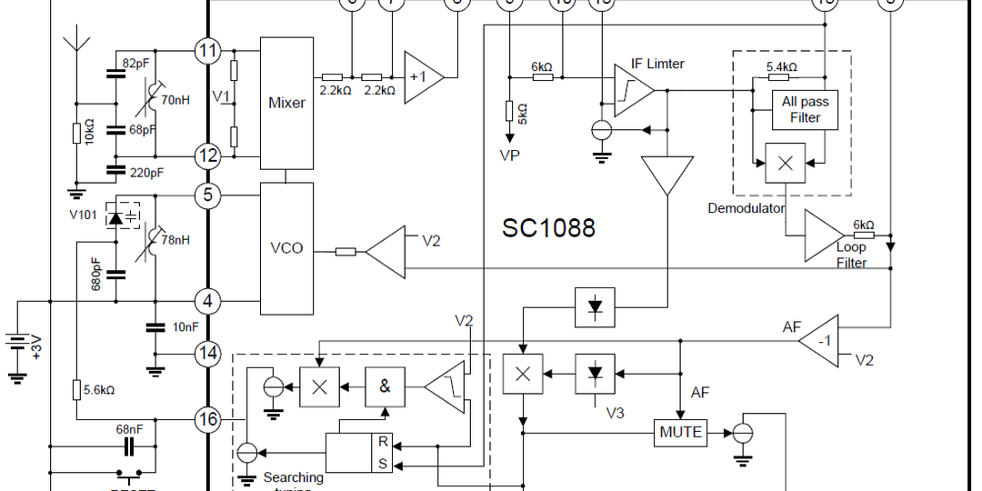
При эксплуатации приемников на микросхемах SC1088, CD9088, YD9088 и TDA7088, особенно первых трех, я, как, наверное, и многие столкнулся с тем, что при слабом сигнале и наличии помех происходит искажение принимаемого сигнала. Это проявляется в виде треска, а при высоком уровне высокочастотных составляющих возникают искажения, напоминающие шипение при произношении звуков С, Ч и Ш. Эти искажения могут быть настолько сильными, что приемник приходится отключать и больше не использовать. Но средства уже потрачены, и хотелось бы, чтобы он работал. Тем более что микросхема обладает хорошими характеристиками для приемников с батарейным питанием: Для начала необходимо выяснить структуру приемника и принцип его работы. Микросхема представляет собой приемник с обратной связью по частоте. В таком приемнике напряжение звуковой частоты с выхода частотного детектора управляет частотой гетеродина (VCO) таким образом, что его частота меняется в такт с изменением частоты принимаемого сигнала, поступающ
Показать еще
4. Усилитель 12 Вт на К174УН7 и транзисторах.
В предыдущих статьях были описаны способы снижения искажений в усилителе на микросхеме К174УН7: https://dzen.ru/a/aLcjnEux6ALTlzuM?share_to=link и https://dzen.ru/a/aMb-Y9f1yTj8IPcV?share_to=link . В первой способ с использованием внешних выходных транзисторов, во второй способ снижения искажений путем изменения режима работы входных транзисторов. И, конечно же, у читателей и у меня возникли вопросы: можно ли совместить оба способа и тем самым еще снизить искажения, и можно ли поднять мощность усилителя с внешними выходными транзисторами путем увеличения напряжения питания, например, до 24 В? Оказалось вполне возможно, причем всё перечисленное. Микросхему желательно снабдить радиатором площадью 4...6 кв. см, если предполагается длительное использование при большой мощности. Транзисторы VT3 и VT4 нужно установить на радиатор. Коэффициент гармоник усилителя: Спектр выходного сигнала на частоте 1 кГц: Рвых - 20 мВт: Рвых - 1 Вт: Рвых - 12 Вт: На частоте 100 Гц: Рвых - 1 Вт: Рвых - 11
Показать еще
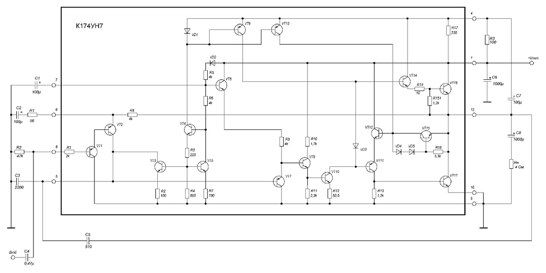
1. Микросхема К174УН7. Внутреннее устройство.
Микросхема К174УН7 была очень популярна в 80-е и 90-е годы и до сих пор вызывает интерес у радиолюбителей. Цель этой статьи разобраться во внутреннем устройстве микросхемы, каковы особенности построения схемы. Какие можно внести внешние изменения и дополнения для улучшения параметров усилителя. Изменения и улучшения будут рассмотрены в последующих статьях, ссылки на них в конце этой статьи. В этой статье рассмотрим внутреннюю схему микросхемы. На рисунке 1 представлена внутренняя схема ИМС с элементами внешней обвязки - типовая схема включения. Условно схему можно разделить на усилительную часть, генератор токов и развязывающий фильтр питания. В первую в ходят транзисторы VT1, VT2, VT7, VT8, VT10 - VT12, VT14 - VT17 и диоды VD3 - VD5. Во вторую - VT3 - VT5, VT9, VT13 и диод VD1. В фильтр питания входят транзистор VT6 и диод VD2. Первый каскад на транзисторе VT1 – входной эмиттерный повторитель. Второй каскад на транзисторе VT2 - это 1 каскад усиления по напряжению, выполнен по схем
Показать еще
загрузка
Показать ещёНапишите, что Вы ищете, и мы постараемся это найти!