Фильтр
Усилитель Джона Л.Худа на операционном усилителе в классе А
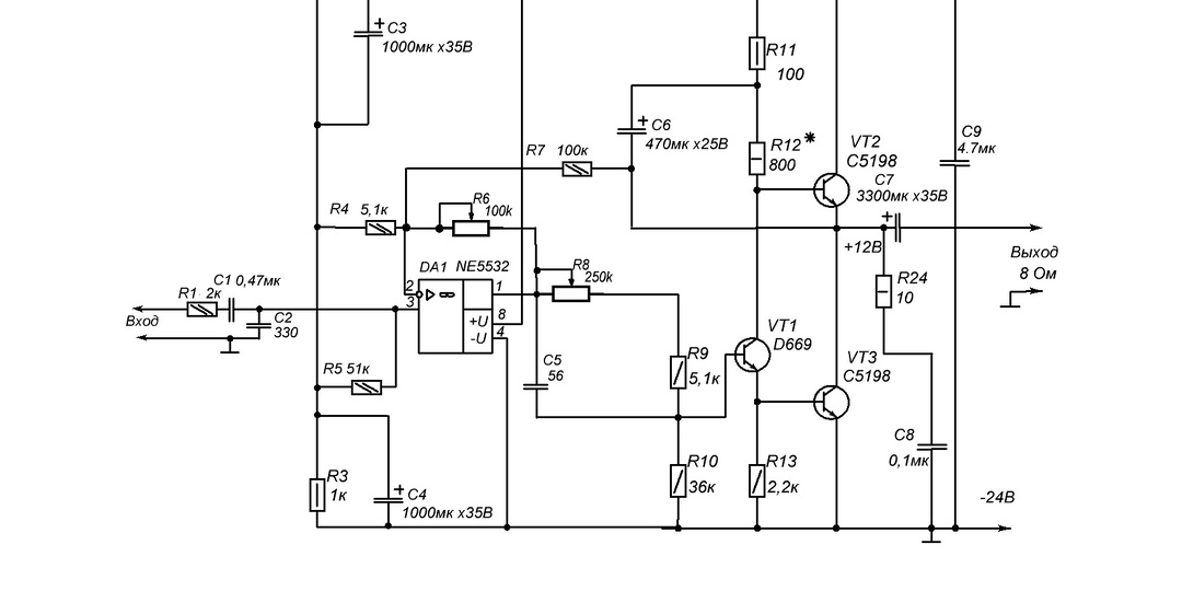
Более полувека известна эта схема и дошла до нас практически без изменений. Что то улучшить в ней, наверное, невозможно, но можно попытаться, что я и сделал и о чём сейчас расскажу. Идея была проста: заменить входной транзистор на операционный усилитель, ОУ далее по тексту. Мотивация следующая. ОУ более линеен, чем транзистор, можно реализовать более глубокую многопетлевую отрицательную обратную связь, ООС далее по тексту, которую удобно регулировать. Всё это должно привести к снижению гармонических искажений. Краткое описание схемы. Резисторы R2 и R3 формируют примитивную среднюю точку по питанию. Номиналы резисторов R4 и R7 в цепи ООС по переменному току выбраны лучшими экспериментально. Как оказалось, R6 определяет общее усиление и позволяет получать интересные звуковые эффекты. Я планирую в дальнейшем установить сдвоенный потенциометр. Резистором R8 выставляется половина напряжения питания на выходе, он может быть построечным. Резистор R12 определяет рабочий ток выходного ка
Усилитель Джона Л.Худа на операционном усилителе в классе А
Показать еще
  • Класс
VEF SPIDOLA 10 вторая жизнь
Пришла пора раскрыть тайну этого приёмника. Подарил его мне коллега по работе, видимо знал о его содержимом. Открыл я заднюю крышку – вроде всё на месте и отложил ремонт на неопределённое время. SPIDOLAоживляла рабочее место своим присутствием, действительно в этой штуковине есть что то демоническое. Снял заднюю крышку, в глаза сразу бросилась полностью перепаянная плата, часто так искали пропадающий контакт. Но плата была копией заводской, вытравленной в домашних условиях. Монтаж поразил ещё больше – практически ни одной родной детали. На фото прекрасно всё видно. Да и шасси было не родное – от VEF SPIDOLA и держалось на 3-х винтах вместо 4-х. А вдруг это ещё и работает? Подключил блок питания и чудо! Чётко были слышны шумы эфира, но ни на одну станцию не удалось настроиться. Приёмник потреблял при этом 2,6 Ватт и эксперимент пришлось срочно прекратить. Восстанавливать такую схему было бессмысленно, значит её надо чем то заменить. Слышал про какие то ФМ планки, вещь
VEF SPIDOLA 10 вторая жизнь
Показать еще
  • Класс
Усилитель, который нельзя продать
Вы думаете, что у меня кончились усилители? Ошибаетесь. Вот он, красава, предпоследний в своей линейке. Почему нельзя продать? Продать то можно, только самодельные аппараты никому не нужны, да и фирменные особым спросом не пользуются. А этот при делах – озвучивает подвал. Тут можно все его 100 Ватт оценить. А история этого усилителя такова. Мой коллега переехал в новый кабинет, а я в этом помещении работал временно. В шкафах оставалось много разного хлама и этот усилитель. Коллега мне его отдал: чудесно, корпус с предусилителем, трансформатор, а вот усилители мощности, (собранные по схеме Акулиничева), пришлось демонтировать. Они не могли работать от одного источника питания и, видимо, это послужило причиной прекращения дальнейших работ. Ну никак нельзя без лирического отступления. Я в пессимизме, проиграл соседям соревнования по громкости звука. А потому что свой усилок 2х200 Ватт похоронил. Сообщение по этому поводу есть в статье на моём канале: «Разобрал свой 200-ва
Усилитель, который нельзя продать
Показать еще
  • Класс
Разобрал свой 200-ватный усилитель, некролог
Это БЫЛ настоящий Российский аудиофильский усилитель, опередивший время, и это я Вам сейчас докажу. Схема и описание этого изобретения я опубликовал в журнале «Радио» № 12 за 2003 год. Первый собранный мной усилитель (2Х250) уверенно тащил всю концертную акустику в ВИА, это будет покруче, чем военная приёмка, (ВП далее по тексту). Здесь пойдёт речь о втором экземпляре. В схемотехнике этого аппарата есть интересные инженерные решения, например, быстродействующая, многопетлевая, комбинированная отрицательная обратная связь, что позволяет усилителю автоматически адаптироваться под любую акустику. Коэффициент использования напряжения источника питания здесь максимальный. Схемотехнически устранено влияние каналов друг на друга при работе от одного источника питания, при этом многотысячная ёмкость конденсаторов фильтра питания не требуется. Теперь о конструкции. Корпус аппарата монументален и используется также в качестве теплоотвода. Два трансформатора общей мощностью 270 Сове
Разобрал свой 200-ватный усилитель, некролог
Показать еще
  • Класс
Радиоприёмник VEF 201 – почти без ремонта
Это наследство отца, аппарату около 55 лет. Почему именно этот радиоприёмник – сейчас расскажу. В СССР он был как бы окно в мир. На средних волнах вечером было много зарубежных радиостанций, которые «крутили» музыку, а на коротких – ВВС, голос Америки вместе с глушилками. После развала СССР аппарат стал не востребован, да и проблемы с батарейками нарисовались. Следует отметить, что этот радиоприёмник очень экономичен, но небольшой громкости он потребляет всего 0,1 Вт. Признаюсь, когда обижался на отца, то оставлял приёмник включенным на минимальной громкости. Однако это мало влияло на продолжительность работы от одного комплекта батарей. Купил я тогда для папы музыкальный центр LG, а ВЭФ, тщательно упаковав, отнес в гараж (не отапливаемый). Вот, наконец, после четверти века молчания, аппарат получил 9 Вольт питания. Напрасны мои ожидания, включил – тишина и ток потребления 0. Питание в схему, работает, как пол века назад! Ещё бы, такой приёмник я находил на дне реки, после
Радиоприёмник VEF 201 – почти без ремонта
Показать еще
  • Класс
УМЗЧ класса В с ОУ в усилителе напряжения.
Проблема возникла, когда я приобрёл у китайцев ОУ OPA2134PA для модернизации предварительного усилителя ВЕГА 10У-120С. Для чего и почему – читайте статью «ВЕГА 10У- 120С меняем начинку» на моём канале. И как их не послушать – ведь есть темброблок «ХИ-ФИ», (на фото), с NE5532. Я им пытался исправить акустику пустой комнаты и претензий к качеству звука не было. С ОУ OPA2134PA – явные искажения, особенно заметные на высоких. Подделка? Ведь дёшево купил. Но заказал ещё в корпусе SOP-8. И появилась идея склепать на макетке схему для проверки ОУ по мотивам статьи «Тестирование операционных усилителей» с сайта ldsound, где приводятся результаты испытаний многих ОУ в реальных условиях эксплуатации. Вот ссылка: https://ldsound.club/threads/testirovaniye-operatsionnykh-usilitelei.645/?ysclid=ml7wc8n9hv936206023. Но тут попался на автора в дзене, который каждый день изобретает новый УМЗЧ с ОУ на входе. Ну и я туда же. Ведь самые правильные результаты тестирования будут при включе
УМЗЧ класса В с ОУ в усилителе напряжения.
Показать еще
  • Класс
ВЕГА 50У-122С ремонт, ещё ремонт!
Заводчане сделали всё, чтобы ни один такой аппарат не дожил до наших дней. Но остались ещё энтузиасты и мастера, благодаря которым некоторые усилители сейчас успешно эксплуатируются. Но в качестве музейных экспонатов времён перестройки. Данный аппарат, проигрыватель виниловых дисков и магнитофон я купил в недалёком 1993-м в Новосибирске. Историю моих ВЕГА МП-122С и ВЕГА ЭП-122С Вы уже знаете по моим предыдущим статьям. Проигрыватель компакт дисков ВЕГА 122С я купил позже с рук и выпросил хорошую скидку из-за отсутствия ПДУ. Работает до сих пор, менял только пассик. Но всё по порядку. Поменял ВЕГА 50У-122С на ВЕГА 10У-120С в стойке для радиоаппаратуры. Открыл. Фото перед Вами. Мой усилок с рождения уже был с браком: гудел силовой трансформатор и, как оказалось, токи покоя выходных каскадов были равны нулю с большим запасом. А говорят нет усилителей класса «С». И 10 лет я слушал этот класс через кубики Салтыкова, пока не сделал свой усилитель. Тут подарили Электроника 2
ВЕГА 50У-122С ремонт, ещё ремонт!
Показать еще
  • Класс
ВЕГА 10У- 120С меняем начинку постскриптум
Кратко подвожу итоги этой работы. Подстроечные резисторы установил многооборотные чтобы точно выставить напряжения (0,55…0,56) В на базах выходных транзисторов. Про соревнование по доработке фонокорректора. Последнее место – читатели, ничего не посоветовали (но поправимо). Второе место – я. В результате замены электролитических конденсаторов в цепи ООС фонокорректора ситуация улучшилась, можно слушать пластинки с приемлемой громкостью. Первое место – ВЕГА, так пока не сдался Для более объективной оценки усилителя была приобретена ультрасовременная акустика с широкополосным динамиком. Заслушался. По техническим характеристикам. Максимальная выходная мощность была увеличена до 50 Ватт на нагрузке 4 Ома, улучшен тепловой режим, добавлен прямой вход для УМЗЧ. Усилитель планируется для проверки доработанных акустических систем. Очередной комплект 10МАС-1М уже на очереди, будет что послушать.
ВЕГА 10У- 120С меняем начинку постскриптум
Показать еще
  • Класс
ВЕГА 10У- 120С меняем начинку заключительный этап
Быстро сказка сказывается, но не быстро дело делается. При демонтаже радиодеталей с платы основного усилителя проблем не возникло. Порадовала качественная пайка, перемычки и резисторы кто то монтировал, а скорее монтировала, с огромной любовью. Ножки еле разогнул. И собрал ваккумотсосом припой. Под монтаж новых выходных транзисторов сделал дополнительные отверстия в плате. Если кто то скажет неаккуратно – так это был не мой день. Для С5198 слюдяные прокладки делал сам. Пасты положил больше нормы – поверхность радиатора не шлифована. Разобрал старый усилитель, теперь он есть только на фото. Провод марки МГТФ отложил сразу – для мощных звуковых цепей он не пригоден, греется на ВЧ. Безкислородной меди осталось в обрез, кое где не хватило длины проводов для красивой укладки. Собрать один канал особого труда не составило. Дальше мне начали «помогать» мои постоянные спутники - косяки с проблемами. Но, как говорят, космические конструкторы, если сразу всё получилось – жди отк
ВЕГА 10У- 120С меняем начинку заключительный этап
Показать еще
  • Класс
Забытые схемы усилителей низкой частоты класса В
Это продолжение моей статьи «ВЕГА 10У- 120С меняем начинку». Так сказать теоретическая подготовка ко второму этапу модернизации. Известно много вариантов построения усилителей мощности звуковой частоты, далее УМЗЧ по тексту. Некоторые схемы стали классикой, другие стали популярны из за коммерческой раскрутки. В данном случае не стоит задача прославиться и заработать, просто надо наверстать упущенное. Чтобы получить заданную мощность в нагрузке – одного усилительного элемента, будь то лампа или транзистор, мало. Поэтому их собирают в цепочку, как в знаменитой сказке про репку. Важно качество работы каждого каскада, но в особенности того, кто пришел последним. В данном случае это мощные транзисторы (крайне неприятные, пардон, нелинейные элементы). А в рассматриваемых УМЗЧ они ещё и спят, пока нет сигнала. Пока добудишься уже пол трека прошло. И это есть класс В, который не любят радиолюбители и по сему УМЗЧ такого класса малоизвестны. Начнём со знаменитостей. Вот вырез
Забытые схемы усилителей низкой частоты класса В
Показать еще
  • Класс
Показать ещё