
Фильтр
Предварительный усилитель с регулировкой громкости, баланса и тембра (TDA1524+NE5532)
В публикации рассказано о стереофоническом бюджетном предварительном усилителе ЗЧ на базе специализированной микросхемы TDA1524. Разработка этой ИМС довольно старая, а из преимуществ стоит отметить, что настройка громкости, тембра и баланса осуществляется уровнями постоянного напряжения:
• не нужны дорогостоящие сдвоенные потенциометры с проблемами совпадения характеристик и появлением шорохов и тресков при регулировке. Их можно заменить обычными потенциометрами среднего качества;
• управляющие сигналы подводятся обычными монтажными (неэкранированными) проводами. Ниже на рисунке показаны основные блоки, из которых состоит TDA1524. Поскольку эта микросхема предназначена для стереофонических систем, она содержит два одинаковых канала. На входе есть повторитель напряжения, обеспечивающий высокий входной импеданс. За ним следует регулируемый усилитель (максимальное усиление 21 дБ), в котором производится управление громкостью и балансом. Цепь ОС препятствует внутренней перегрузке. После
Показать еще
Усилитель с AUDIO-MOSFET выходным каскадом
В публикации из раздела УМЗЧ описана схема усилителя, схема которого сразу разрабатывалась для применения в ней так называемых «AUDIO-MOSFET» транзисторов от «Toshiba», которые по нынешним меркам стали стоить довольно дорого. Оригинальная комплементарная пара на самой крупной российской площадке электронных компонентов предлагается за 9000 ₽. Как вариант можно пробывать заказывать восстановленные транзисторы из Китая, но здесь что называется «как повезёт». Сам не пробывал заказывать, но судя по отзывам при «косяках» возвращают деньги. Кстати, блок питания ±40 В, тоже был сделан именно для этой схемы. Класс усилителя – АВ;
Напряжение питания – ± 40В;
Ток покоя выходного каскада – 150 мА;
Диапазон воспроизводимых частот (с неравномерностью менее 1 дБ на краях), Гц – 5... 100000;
Отношение сигнал/шум, дБ – 104;
Номинальное входное напряжение – 700 мВ (действующее значение);
Номинальная выходная мощность, на нагрузке 4 Ом – 85 Вт;
THD при Pвых = 85 Вт на частотах:
1 кГц – 0,0012%, 20 кГц
Показать еще
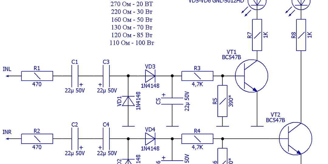
LED-индикатор предельной мощности для АС
Следствием работы на предельной мощности или перегрузки акустической системы (АС) может стать не только резкое ухудшение качества звука (в следствии роста нелинейных искажений), но и повреждение динамической головки. Для упреждения такого режима работы можно использовать простую визуальную светодиодную индикацию. Предлагаемая схема способна контролировать сигналы на выходах двухканального усилителя (УМЗЧ) и при превышении определённого порога (настраивается пользователем) сигнализирует об этом миганием светодиодов. Схема индикатора состоит из двух идентичных каналов. Каждый канал содержит выпрямитель со сглаживающим фильтром (для первого (левого) канала – С1, С3, С5, VD1, VD3), на выходе которого включен делитель напряжения (R3-R5) и транзисторный ключ (VT1), управляющий светодиодом (VD5). Ключ открывается при появлении на его базе напряжения более 0,6 В, тогда зажигается светодиод. Чувствительность схемы регулируется подбором резистора R5 (R6) согласно таблице, приведенной на схеме.
Показать еще
Самое простое импульсное зарядное устройство
Зарядные устройства (ЗУ) с постоянным током и напряжением на выходе позволяют проводить только дозарядку аккумулятора (АКБ) без возможности десульфатации. При ее накоплении сульфатации АКБ приходится преждевременно заменять. Причина выхода из строя кроется в источниках зарядного тока, вырабатывающих постоянный зарядный ток с напряжением, ненамного превышающим напряжение на АКБ. С другой стороны, зарядка постоянным током при повышенном напряжении приводит к интенсивному кипению электролита, выделению сероводородной смеси, осыпанию пластин и, как следствие, к ускоренному саморазряду. Обеспечить качественную зарядку при повышенном напряжении с отсутствием указанных отрицательных факторов позволяет импульсный режим заряда АКБ. В таких ЗУ коммутируется большой зарядный ток в режиме, когда его среднее значение не превышает рекомендованное изготовителем АКБ значение. Время заряда становится минимальным. Расчеты показывают, что по выделению тепла и расходу электроэнергии показатели одинаковы
Показать еще
Лабораторник 0...30 В с плавной регулировкой ограничения тока
В публикации вниманию радиолюбителей предлагается лабораторный блок питания (ЛБП), выходное напряжение которого плавно регулируется в пределах 0…30 В и имеется плавная регулировка ограничения по току. Достоинство схемы в том, что не нужны дополнительные обмотки на силовом трансформаторе, а операционный усилитель (ОУ) работает с однополярным питанием. Выпрямленное и сглаженное напряжение с конденсатора С1 поступает на регулирующий транзистор VT3 и транзистор внутреннего стабилизатора VT1, который используется для питания ОУ DA3. На выходе стабилизатора DA1 резистором R3 устанавливается напряжение +6,5 В. На ОУ DA3.1 собрана регулирующая часть схемы. Резистором R12 «U» регулируется выходное напряжение. На верхний по схеме вывод R12 подается опорное напряжение (2,5 В), величина которого (в небольших пределах) подстраивается подбором резистора R7. Через резистор R14 напряжение с движка R12 подается на вход 3 операционного усилителя DA1.1. Этот ОУ осуществляет формирование выходного напр
Показать еще
Стабилизированный БП ±40 В для усилителя
Стабилизированные блоки питания (БП) для УМЗЧ могут применяться, в основном, в мощных высококачественных усилителях с режимом работы выходного каскада «AB». Стабилизация напряжения питания таких усилителей преследует две цели:
• уменьшение так называемых «просадок» питающего напряжения при разных уровнях выходной мощности;
• минимизация пульсаций выходного напряжения. Намного реже стабилизированные БП применяют для однотактных усилителей A-класса, так как такие схемы, если их рассматривать в качестве нагрузки для источника питания, представляют из себя практически постоянное значение, в отличии от динамической нагрузки, в режиме работы усилителя «AB». Источник питания УМЗЧ напрямую влияет на конечный результат, т.е. на качество усиленного звукового сигнала. Даже самую «идеальную» схему усилителя можно испортить неправильно подобранным БП. Стабилизированный БП, рассматриваемый в этой публикации, предназначен для УМЗЧ с двухполярным питанием ±40 В и рассчитан на долговременный ток
Показать еще
HI-FI предусилитель
В звукотехнике предварительный усилитель (предусилитель, (ПУ)) используется для первичной обработки аудиосигнала. Назначение ПУ – усилить слабый сигнал с источника и подготовить его к дальнейшей передаче на оконечный усилитель мощности. Самыми распространёнными источниками звуковых сигналов, где используется ПУ, являются звукосниматели и микрофоны. В этой публикации представлен высококачественный ПУ, выполненный на транзисторах. На первый взгляд принципиальная схема, предлагаемого ПУ, может показаться чрезмерно усложнённой, но на самом деле в ней нет ничего лишнего, и для получения качественного звукового сигнала она представляется оптимальной. Диапазон входных напряжений, мВ – 10…700
Номинальное входное напряжение, мВ – 60;
Диапазон выходных напряжений, В – 0,18…10;
Номинальное выходное напряжение, В – 1
Диапазон воспроизводимых частот, Гц – 5...250000;
THD при Uвых = 1 В, в диапазоне частот 20 Гц...20 кГц, %, – не более 0,001;
Отношение сигнал/шум, дБ – 95. Для лучшего согласования
Показать еще
Класс «А»: история усилителя
УМЗЧ с выходным каскадом в режиме «А», по сравнению со всеми другими усилителями (класс AB, В, и D), имеют самый низкий КПД, но субъективно лучше звучат (о чем ведутся непрекращающиеся дискуссии на различных форумах). Но остановимся пока на сугубо технических параметрах. Выходной каскад в режиме «А» должен работать без отсечки тока. При этом управление транзисторами должно осуществляться так, чтобы приращению тока одного плеча соответствовало уменьшение тока второго плеча. Начальный ток выходных транзисторов выбирают из условия: В 60-е годы прошлого столетия были популярны различные усилители с динамической нагрузкой. Например, каскад с динамической нагрузкой (рис. ниже) можно было встретить в УЗЧ производства ГДР в качестве выходного каскада. В нем вначале использовались первые отечественные мощные германиевые транзисторы (VT1 и VT2) типа П4, П201, позднее – П213…П217. АЧХ усилителя приведена ниже. Видно, что усиление каскада по напряжению на нагрузке 8 Ом составляет примерно 32,5 дБ
Показать еще
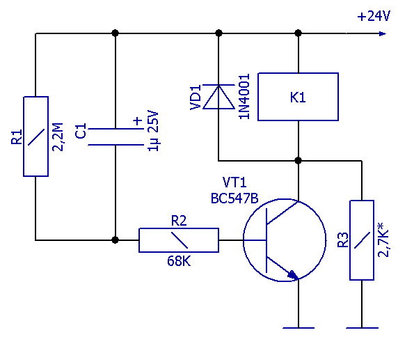
Снижение тока через обмотку реле (экономичное реле)
Через обмотку электромагнитного реле при работе может протекать довольно значительный ток, и в случае длительной работы во включенном состоянии, происходит прямо пропорциональный расход энергии (это особенно актуально при питании от аккумуляторов и гальванических батарей), который можно уменьшить с помощью предлагаемой схемы. Идея схемы основывается на том, что ток срабатывания реле значительно больше тока отпускания (в 3...5 раз). Т.е. если включить реле номинальным током, то потом его можно значительно уменьшить с помощью, например, ограничительного резистора, включенного последовательно с обмоткой реле. За коммутацию последовательного резистора отвечает простая электронная схема на одном транзисторе. В предлагаемом варианте используется 24-вольтовое реле с сопротивлением катушки 650 Ом и током срабатывания 37 мА. В исходном состоянии конденсатор С1 разряжен. При подаче напряжения (24 В) он заряжается током через резистор R2 и переход БЭ транзистора VT1. На этом отрезке транзистор от
Показать еще
загрузка
Показать ещёНапишите, что Вы ищете, и мы постараемся это найти!
Левая колонка
О группе
Канал практической электроники
Принципиальные схемы и печатные платы, доступные для повторения
E-mail для связи: prakticheskaya.ehlektronika@gmail.com
Показать еще
Скрыть информацию